Providing pet parents with the tools they need to raise healthy and happy pets. By downloading the app, you can schedule professional dog walking services at your convenience and Locate dog walkers with our app.
About Project
Our mission is to help pet parents raise healthy and happy furbabies. Use the app to schedule a professional dog walking appointment at your convenience. Keep track of your dog’s walk with the app. You can also view past walk reports to stay on top of your dog’s activity levels.
Objective
The app allows you to track the dog walkers with a subscription-based system. You can pause or continue the walk. We have professional dog walkers available.
Core Usecase
Track your dog’s walk
Subscription-Based System. Pause/Continue To Walk.
We Have Professional Dog Walkers
Track The Walkers
Key Stakeholders: Personas
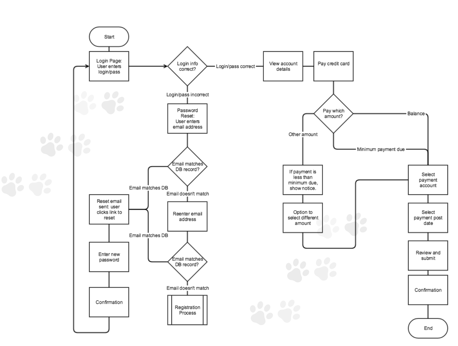
App Structure: User Flows
Typography &
Colors
KoHo
Light
Regular
Medium
Semi Bold
Bold
Aa Bb Cc Dd
Aa Bb Cc Dd
Aa Bb Cc Dd
Aa Bb Cc Dd
Aa Bb Cc Dd
#3DA84C
#6BBE8D
#B9B9B9
#373838
Themes to select from
Old Design
New Design
Administration Panel
Our Process
Ux
User Flow
Wireframes
User Testing
Design
UI Kit
Illustrations
Components
Development
Planning
Analysis
Testing & Integration
Deployment
Orientation
Pre-Departure briefing
Placement
Get In Touch Today!
Get a Free Quote
Schedule a consultation call with top professionals in your industry, we are here to offer our expertise and help you with your specific needs.